中国·必威(bw·西汉姆联)中文官方网站-West Ham Unite
CR Home
华润网群
繁體版
首页
全景介绍
公司概况
企业文化
视频专区
联系我们
新闻资讯
公司新闻
通知公告
媒体传真
公司大事记
专题专栏
投资者关系
公司治理
公司管理层
股票信息
临时公告
定期报告
投资者服务
三九网群
华润老桐君
中国·必威(bw·西汉姆联)中文官方网站(北京)
中国·必威(bw·西汉姆联)中文官方网站(枣庄)
中国·必威(bw·西汉姆联)中文官方网站(南昌)
中国·必威(bw·西汉姆联)中文官方网站(黄石)
中国·必威(bw·西汉姆联)中文官方网站(郴州)
华润顺峰
华润本溪三药
华润天和
三九金复康
九星印刷
大健康事业部
专业品牌事业部
国药事业部
创新业务事业部
处方药事业部
产业链专班
中国·必威(bw·西汉姆联)中文官方网站医贸
中药创新中心
产品与服务
业务领域
产品展示
客户服务
不良反应
社会责任
责任理念
责任报告
责任活动
责任荣誉
EHS专题
ESG专区
人力资源
人才招聘
人才选用
风采展示
信息公开
公司治理
发展成果
人事变动
负责人薪酬
阳光宣言
商业行为规范
联系我们
网站地图
隐私条款
免责声明
华润本溪三药
公司简介
新闻动态
产品介绍
资质荣誉
业务接洽
新闻动态
首页
>
华润本溪三药
>
新闻动态
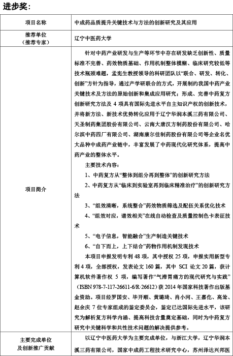
辽宁中医药大学拟推荐的教育部2018年度高等学校科学研究优秀成果奖(科学技术)项目公示
发稿时间: 2018-07-05
来源:国家中成药工程技术研究中心
【 字体:
大
中
小
】
返回到首页
回到顶部